中国县域发展研究中心
THE CENTER FOR COUNTY DEVELOPMENT RESEARCH
吕宛青,肖钊富:中国式现代化进程中的县域城乡融合:理论逻辑、指标构建与实现路径

作者简介:吕宛青,云南大学工商管理与旅游管理学院教授,博士研究生导师;肖钊富,云南大学工商管理与旅游管理学院博士研究生

文献来源:《云南大学学报(社会科学版)》2024年第5期

摘要:县域城乡融合作为和美中国建设中的“历史性—空间化”范畴,对破解城乡结构性难题、推进乡村全面振兴和新型城镇化具有重要战略意义。本文立足县域城乡融合的理论逻辑与发展演进,对中国式现代化进程中的互动内涵、评价指标、融合困顿与实现路径进行考察。指出中国式现代化的五个特征与县域城乡融合存在密切互动,需考虑人口、经济、社会、空间和生态融合的多维融合评价,融合实践中仍存在多重困顿,需从优化机制完善体制、夯实产业提升治理、数字经济新质赋能三方面探索实现路径。

关键词: 中国式现代化;城乡融合;治理现代化;县域



一、引言

城乡发展不平衡不充分裹挟着 “城市病” 与 “乡村病”,成为新时代我国高质量发展所面临的突出问题。党的二十届三中全会提出“城乡融合发展是中国式现代化的必然要求”,城乡要素通过自由流动和平等交换重塑了城乡价值,城乡融合发展不仅是农业现代化的必由之路,更是国家治理体系现代化的重要标志,中华民族伟大复兴的发展目标——中国式现代化。党的二十大报告总结了中国式现代化的五方面鲜明特征,中国式现代化是中国共产党将马克思主义与中国特有国情紧密结合形成的中国特色社会主义发展,但也受到机制壁垒、经济衰退、创新乏力、极端环境等风险阻滞。县域作为推进乡村全面振兴与新型城镇化的核心场域,长期的城乡发展鸿沟使得人口收缩、经济乏力、社会失序、空间失衡和生态失态等问题凸显,愈发掣肘我国城乡转型升级。从乡土中国到和美中国,县域作为城乡融合的先行区与突破口,在被赋予其新机遇使命的同时,也丰富拓展了中国式现代化的内涵外延,从理论内涵到评价实践,县域城乡融合成了实现中国式现代化落地的应有之义。因此,剖析中国式现代化进程中的县域城乡融合的理论逻辑,构建评价指标体系,辨析融合困顿和实现路径具有重要的理论和实践意义。


二、文献梳理与问题提出

(一)转型中的城乡融合发展

城乡融合发展的概念源自空想社会主义,高质量发展的融合要求涉及结构服务、基础设施、生态环境的多方面,涵盖人口、空间、经济、社会、环境多维度。国外关于城乡关系的论述追溯于亚当·斯密在1776年《国富论》一书中所提的“乡村—城市自然顺序论”,20世纪80年代我国著名社会学者费孝通提出了“小城镇、大问题”的观点。现代化转型使得费孝通先生所提的“差序格局”这一传统社会结构和人际关系的特定形态发生了改变,中国式现代化进程中的城乡融合发展受到学界广泛地关注和热议。

当前学术界聚焦城乡融合发展的理论渊源与内涵外延、现实问题与关系演化、动力作用与演变规律、发展机理与发展路径等方面进行了系统探索,城乡发展与乡村振兴的互馈驱动、面向城乡融合发展目标下的国土空间规划、共同富裕目标实现也是学者们重点关注的内容。通过构建多维度指标体系评判城乡融合发展水平,并采用多种方法进行测度,研究发现城乡融合发展的前提是资源要素在城乡间的合理流动,伴随着生产要素的双向流动,城乡分工与融合同步增强,通过反思传统二元结构下的城乡关系,逐渐提出要素均衡配置、产业融合、包容式发展等系列话语,以推动构建“无差异”的城乡发展环境。这一系列的研究集中于国家、省域、市域层面,但也关注到县域层面的功能定位,以及县域城乡融合的内在机制和运行机理。

(二)中国式现代化视域下的县域城乡融合

中国式现代化的本质要义是高质量发展,是指在中国共产党领导下,依据基本国情推动形成人口规模巨大、全体人民共同富裕、物质文明与精神文明协调、人与自然和谐共生、走和平发展道路的现代化。中国式现代化对城乡融合发展提出了更高要求,强调新型城镇化和城乡融合发展的重要性,县城和小城镇被视为关键场域,地区差异与城乡差别成为重要考量。学者们对中国式现代化语境下的农业农村发展、宜居宜业和美建设、基层社会治理、精神文明建设、数字经济发展、“郊区社会”延伸等做了大量研究。

关于县域城乡融合议题方兴未艾,普遍基于功能和定位,从理论内涵、发展差异、实践路径等视角阐释其机制和运作原理,孙九霞等提出“城乡循环修复”理论框架,认为城乡融合包括经济物质和精神文化双生层面,周德等以浙江山区26县为例,定量评价县域城乡融合进行及发展路径。研究对象和范式也相应转型并建立起鲜明的理论体系,着重探讨通过产业发展促进县域经济的功能提升,包括村镇建设、产业融合和城乡产业分工优化,突出了建立现代化区域协调发展体系的重要性。特别关注农村和后发展地区现代化的跨越以及社会结构变化对城乡现代化发展的影响。

(三)问题的提出

不难看出,学者们对城乡融合发展的研究愈发深入,形成了一系列理论观点和实践策略。中国式现代化与县域城乡融合发展是相互促进、共同进步的关系,县域城乡融合发展不仅面临新的时代机遇、承担着新使命,而且在实践中也不断丰富和拓展中国式现代化的内涵与外延,系统性、全局性的县域城乡融合发展是我国社会经济进步的必然趋势。遵循“理论—实践—再理论”的逻辑,中国式现代化的新征程中,需要在把握互动演进的基础上对县域城乡融合发展进行多维综合评价,进而辨析融合的困顿与实现路径。基于此,本文得以立论:县域城乡融合有何理论逻辑与发展演进?中国式现代化进程中赋予其怎样的内涵?在评价县域城乡融合时依托怎样的指标体系?面对融合中的困顿应探索哪些实现路径?这些成为中国式现代化进程中县域城乡融合发展所面临的理论与现实课题。


三、县域城乡融合的理论逻辑与发展演进

(一)县域城乡融合的理论逻辑

马克思恩格斯指出,“一切历史冲突都根源于生产力和交往形式之间的矛盾”。城乡关系变化根源于劳动分工的深化和生产关系的改变,城镇化是生产力发展的必然趋势,城乡融合成为了社会生产力达到高级阶段的自然产物,体现出生产力和生产关系间的相互作用及其对社会发展的推动作用。生产力的提升使得生产关系也随之调整,进而推动了城乡结构的变革,这一过程中城乡间的界限逐渐模糊,城乡关系也由分离走向融合。

城乡融合不仅是经济发展的必然产物,也是社会发展和文明进步的重要标志。中国式城乡现代化进程中,一边是乡村地域系统关于保障粮食安全、生态安全、市场要素承接、优秀文化传承等方面的现代化,一边是城镇地域系统在技术扩散、知识集聚、创新开发、辐射带动周边等方面的现代化。相比于西方“城市是权力,乡村为附属”、资产阶级使农村屈服于城市统治的现代化,我国的城乡关系则表现为“乡土是根本,城市是延伸”。可见,城乡发展演进与社会主义理论中的“乌托邦”思想产生了共鸣,从“城乡二元”向“城乡融合”的过渡,不仅是对城乡发展理念策略的深化完善,也是对历史城乡治理模式的继承发展。

“郡县治,天下安;郡县兴,天下足”。县域作为连接城市与乡村的纽带,自秦代郡县制推行以来,一直是国家治理体系中的基础单元,始终是国家治理的权力—战略—政策的“接点”。形成了一个融合宏观与微观、工业与农业、城镇与农村等多重特性的综合体系。从“大国大城”转向“大国小城”,从《乡土中国》中小农经济的乡土社会到共同富裕发展目标,“县域中国”作为重要范式得以不断进阶。但需注意的是,长期存在的城乡二元对立加之以往政策对城市的偏重,导致县域地区经济社会发展相对滞后、县域内部城乡不平等问题显著。县域成了缩小城乡二元结构、推动均衡发展的关键区域。

中国式现代化进程中的“县域中国”涉及政治、经济、文化、生态的全面性变革,核心在于实现空间、要素、产业的一体化发展,旨在通过优化城乡空间布局、推动要素市场改革、促进产业融合均等,来重塑新型工农城乡关系,共同推动县域高质量发展、高效能治理与高品质生活的实现。

(二)县域城乡融合的发展演进

中国共产党成立一百多年以来,城乡关系作为最基本的经济社会关系,经历了“农村支撑城市—城乡统筹发展—城市反哺农村—城乡融合一体”的发展之路,县域作为连接城乡发展的关键空间单元,伴随着社会经济关系的变革,县域城乡同频发展,其发展演进可以概括为以下几个阶段(见图1):

图片

革命时期(1921—1949年),此时城乡关系处于割裂对立的状态,主要特征是“三座大山”(帝国主义、封建主义、官僚资本主义)的控制和土地革命的推进,以及土地法令的实施,这些举措为后来的城乡关系变革奠定了基础。县域小农经济和千年的农耕文明,映射出以“凝固的土”与”封闭的乡”为代表的乡土性。

城乡分治发展阶段(1949—1980年),新中国的成立废除了封建私有制土地,建立了农民土地所有制,实行了“以农补工、以乡养城”的政策,城乡关系进入二元对立阶段,“剪刀差”埋下了对立的种子。通过统购统销、人民公社等措施集中农业剩余,建立起了城乡二元户籍制度,城乡差距被进一步强化和固化,县域城乡呈现以内循环为主的发展态势。

城乡协调发展阶段(1980—2003年),改革开放后城乡关系开始破冰,实施了家庭联产承包责任制,农产品市场体制、城市国有企业及户籍制度改革,逐步建立起社会主义市场经济体制,城乡二元结构体系的壁垒部分消除,更多农村资源通过县城流向城市。现代化突破城乡封闭的裂口,地方本位共识开始消融。

城乡统筹发展阶段(2003—2010年),2003年党的十六届三中全会首次提出“五个统筹”科学发展观,将统筹城乡发展置于首位,

推动了农村税费改革、“四项补贴”政策的实施,农产品市场机制的建立,以及社会主义新农村建设。这一时期,农民工进城促进了大都市和县城的发展,人口流动和生产方式的转型使得“只工不耕”现象常见,“生于斯,长于斯”的乡村内循环发展基本终结。

城乡一体化阶段(2010—2018年),2010年《中共中央国务院关于加大统筹城乡发展力度进一步夯实农业农村发展基础的若干意见》的发布标志着城乡一体化进程加速。新一轮户籍制度改革推动县城基本公共服务并轨,新型城镇化使得城镇成为连接城乡的重要节点,中小城市步入发展快车道,“三权分置”通过促进土地流转为县域农业规模化、经营现代化提供了条件,同时也给乡村带来更多发展机会和收入,促进了城乡互补。

城乡融合发展阶段(2018年至今),强调全面推进乡村振兴、统筹新型城镇化和乡村全面振兴,标志着城乡发展进入了全面融合新阶段,强调“两个客观规律”,即:“在现代化进程中,城的比重上升,乡的比重下降,是客观规律,但在我国拥有近14亿人口的国情下,不管工业化、城镇化进展到哪一步,农业都要发展,乡村都不会消亡,城乡将长期共生并存,这也是客观规律。”以县域经济、县域旅游、县域产业等为代表的县域发展进入新时期,数百年来中国农民的家园情结和故土乡愁倒逼了城乡深度融合的需要。

从政策战略来看,党的十六大报告首次提出“统筹城乡经济社会发展”,更强调政府资源的统筹分配。党的十七届三中全会提出“把加快形成城乡经济社会发展一体化新格局作为根本要求”。党的十九大报告要求“建立健全城乡融合发展体制机制和政策体系”。党的二十大报告指出“着力推进城乡融合和区域协调发展,坚持城乡融合发展,畅通城乡要素流动”。2024年中央一号文件再次强化“促进县域城乡融合发展”的发展任务。

可以看出,我国县域城乡融合的发展演进是一个由分割到协调,再到统筹一体化,最终走向全面融合的过程,不同阶段隐含着不同的城乡融合机理、规律方法和模式。伴随着政策战略的调整改革,城乡差距缩小的同时推动了经济社会的均衡发展。当前,县域城乡融合强调对乡村发展规律及其价值的尊重再现,通过补齐农业农村短板,完善乡村的优势与城市功能。这一过程不仅是对传统城乡关系的重新审视,也是对城乡发展策略的创新与优化,旨在实现城乡发展的协调与均衡,促进社会的整体进步与繁荣。


四、中国式现代化进程中的县域城乡融合

美国政治学家亨廷顿(Samuel P. Huntington)在《变革社会中的政治秩序》一书中提到“现代化带来的一个至关重要的后果便是城乡差距”,城乡发展研究是现代化的重要命题。中国式现代化进程中,县域地区充分消解着大都市对消费和资源的虹吸效应,资源产业集中的大城市对县域反哺的“涓滴效应”变得明显,不断缩小着城乡差距的同时趋向多维深度融合,县域城乡融合响应了现代化特征,具有内涵和外延的科学意义。

本文认为,“中国式现代化进程中的县域城乡融合”是一个多维度的系统发展过程,在有效的空间载体和功能单元上,完成对人口结构、经济结构、社会结构、地域结构和治理结构的转型升级。一方面,通过配置“双循环”格局、均衡分配资源、提升产品服务和建设县域富民产业,让城乡居民能够享受到更高质量、更公平的社会福利。另一方面,以“两山”理论为代表的生态文明建设被纳入城乡融合发展框架,强调了人与自然和谐共生的重要性,通过建设社会整体和经济文化,增强居民幸福感、获得感和安全感,从而协调物质文明发展和精神文明建设。在该进程中治理现代化、服务均等化、产业融合化、空间一体化和要素市场化成为其主要驱动机制,相互作用、共同推动县域城乡高质量发展、高效能治理与高品质生活的实现。(见图2)

图片


(一)实现人口规模巨大的现代化的必由之路

首先,县域城乡融合通过优化城乡空间布局和基础设施建设,为庞大的人口提供更加均衡的公共服务和生活就业机会。城镇化进程使得大量农村人口向城市转移,要求城市在住房、交通、教育、医疗等方面提供需要足够的资源配置,促进了适宜住宅区建设、城乡交通网络改善和教育医疗服务水平提升。其次,制度创新和社会治理不断改进,适应并引导着人口流动和社会变迁,降低了城乡间的人口流动壁垒,使得农村人口更容易融入城市生活。最后,更公平的社会和保障法规的实施,维护了农民工等流动人口的合法权益。

(二)推进全体人民共同富裕的现代化的重要抓手

县域城乡融合致力于缩小城乡发展差距,推动资源共享和均衡分配,“做大蛋糕”的同时“分好蛋糕”。通过优化城乡规划和基础设施建设,提高农村地区的交通、教育、医疗等公共服务水平,确保城乡居民无论在城市还是乡村都能享受到基本的生活质量和便利。产业升级和经济结构调整,为城乡居民提供更多的

就业机会和收入增长途径,依托县域经济的特色和优势,发展特色农业、文化遗产、乡村旅游等产业促进农村劳动力就地、就近就业,拓展农民增收致富渠道,实现经济增长与居民收入同步提升,实现城乡居民权利平等,让农民能够公平参与现代化进程并分享发展成果。通过财政转移支付、社会保障体系建设等手段,加大对农村和欠发达地区的支持力度,保障基本民生并阻断规模性返贫,让发展成果更多更公平地惠及全体人民。

(三)助力物质文明和精神文明相协调的现代化的有效路径

中国式现代化进程中的县域城乡融合涉及家园嬗变、生产转型和发展再造,现代化进程在注重人的全面发展的同时,还强调德法合治,即在法治的基础上融入传统道德教化,以提升社会治理效能,使得文化、教育、道德和精神生活更加丰富。通过产业升级、设施建设和经济多元化,县域经济得以快速发展,物质文明的发展得到了充分地重视。在精神文明的建设上,注重文化传承创新,以及公民道德和核心价值观的教育普及,通过图书馆、文化中心和教育设施等公共文化服务体系建设丰富城乡居民的精神生活,提高公民的文化素养和道德水平。最终推动物质文明和精神文明的协调发展。

(四)赋能人与自然和谐共生的现代化的实践载体

县域城乡融合能促使环境治理和生态产品价值实现,推动形成绿色生产生活方式,实现碳排放达峰后稳中有降的目标,进而促进人与自然和谐共生;通过优化城乡空间规划,实现生产、生活与生态空间的合理布局,促进城乡空间功能的互通,为生态环境保护和可持续发展提供了空间保障;通过强化生态文明理念,注重县域层面的生态保护和修复工程实施,以提高生物多样性保护和生态(文化)系统服务功能。

(五)支持走和平发展道路的现代化重要选择

西方发达国家通过资本扩张和强权剥夺弱小,建构起所谓“现代化”的实践,《乡土中国》中所写的以往城乡关系“历来都是城市从乡村抽血,乡村供奉都市”,当前外部乌卡时代特征(VUCA,即volatility、uncertainty、complexity、ambiguity)不断凸显,内部发展不平衡不充分。新时代的县域城乡融合,讲究绿色全要素发展,在现代化进程中实现了经济发展与生态环境的双赢,这与和平发展的理念相契合。通过强调开放合作鼓励跨区域资源共享和优势互补,有助于形成更加和谐的区域关系,促进不同地区间的共同繁荣。


五、县域城乡融合的评价指标

(一)县域城乡融合评价的内涵

中国式现代化视域下的县域城乡融合的理论逻辑与演进,已为发展评价与实践路径的研究框架奠定了基础,规范的评价指标作为典型的决策分析工具,是顺利推进中国式现代化建设的客观要求,将助推城乡治理的实践者识别融合发展过程中的现状与困境。本部分希冀构建多维度的县域城乡融合评价体系,旨在通过科学合理的计量对标上述中国式现代化目标,进而对不同县域的现代化水平进行定量评估和追踪。

县域城乡融合发展评价是对社会治理和经济发展基础单元的全面考量,笔者通过综合评估社会治理、产业分工、人口流动和环境资源保障等多个维度,揭示县域内部城乡统筹发展的内涵及评价,围绕人口融合、经济融合、社会融合、空间融合和生态融合五大方面开展。人口融合体现在城市人口由农向非农转移、城市人群向乡村流动,空间移动和交易成本得以降低,城乡间就业、工作、游憩促进了人口的会合。经济融合表现在城乡间商品和要素对接的考量,经济发展、产业升级和经济一体化发展,延长产业链和创新产业形态,促进经济多元融合。社会融合涉及城乡基本公共服务的均等化配置,基础设施、城乡教育、养老、医疗的融合,保障城乡社会现代化。空间融合强调资源分布分工的关联与城乡功能的协调,体现在要素密度、信息服务和科技人才的优化。生态融合主要从生产生活生态相关的环境行为方面,赋能环境保护和可持续发展。

(二)县域城乡融合评价指标构建

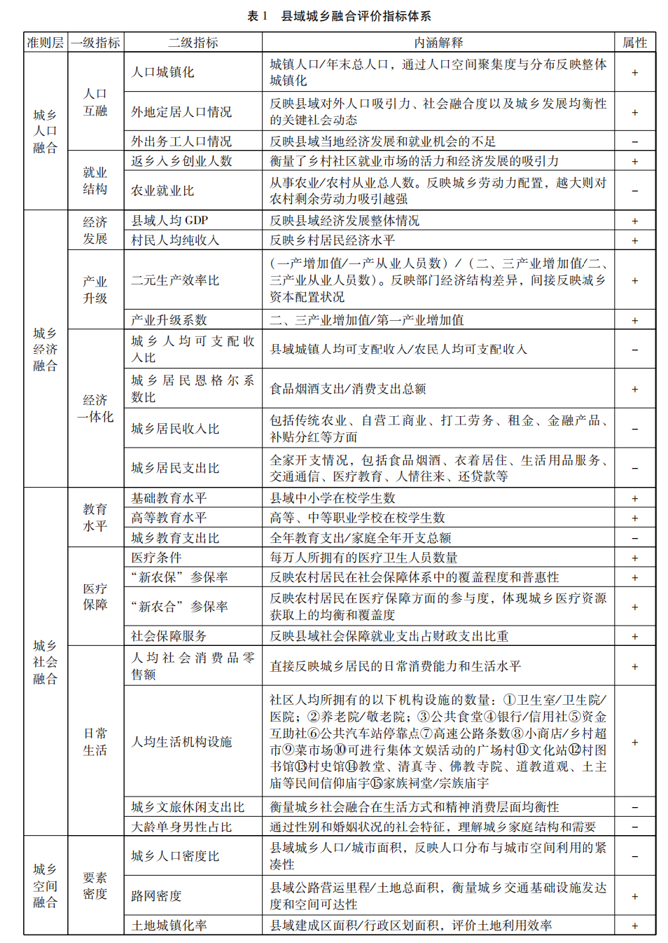
县域城乡融合评价指标体系可参照更宏观的市域尺度等,但更需特别关注特有的城乡融合特征,如城乡聚落规模体系的演化、城乡一体化发展目标、社会结构优化、农村资源配置势能、农民生活幸福渴望等因素。这些因素共同作用,推动实现生产力的高度发展和社会关系的合理调整。综上,遵循科学性、数据的可获得性、方法的合理性以及尺度的适宜性上进行深入探讨和完善,放置于中国式现代化视域下,基于城乡空间、城乡经济、城乡社会、城乡生态的一体化框架,结合主观调研和客观论证,参考现有学者研究结论,尝试构建评价指标如表1所示。

图片

图片

由是观之,评价指标体系的构建涵盖了“三农”领域中生产生活生态的多维度,关注县域产业布局、人口集聚、资源分配等现实问题,考量文化、教育、卫生、医疗等公共服务的提升,还反映了现代人的身份认同和流动社会的情感维系问题。县域城乡融合指标体系的构建是定量测算和定性分析的结合,可协同采用民族志、田野调查、扎根理论、自然辩证法、综合评价法、耦合协调度模型等多种研究方法,亦可弥合数据来源的不足和主观评价的缺失。评价体系的构建旨在提高县域城乡融合的可度量性,识别县域城乡发展的困顿,从而为探索实现路径、推动区域均衡发展提供支持。


六、县域城乡融合的评价指标

中国城镇化率从1985年五年计划时的23.71%提升到2023年的66.16%,显示出中国特色社会主义发展道路的成功,但城乡差距依然偏高、常住与户籍人口城镇化率差距仍待弥合,长期形成的城乡二元对立成为现代化进程不可忽视的“阿喀琉斯之踵”。正如习近平所说的,如果在现代化进程中把农村4亿多人落下,到头来“一边是繁荣的城市、一边是凋敝的农村”,“这样的现代化是不可能取得成功的”。面对“全面建设社会主义现代化国家,最艰巨最繁重的任务仍然在农村”的现实,前文所构建的县域城乡融合评价指标能刻画出发展现状,达到科学监测的过程性目标,亦能为回归发展路径的辨析提供重要遵循。笔者立足于完善城乡融合发展体制机制的部署要求,进一步探究县域城乡融合的困顿与实现路径。

(一)县域城乡融合的实践困顿

第一,体制机制存在障碍。首先,土地使用权制度阻碍了人才、资本等关键资源在城乡间的有效互动,单向的流动模式限制了乡村发展潜力。其次,县级层面的政策法规对促进城乡融合的支持不足,例如,对乡村经营建设制度的改革不够深入增加了项目审批流程的复杂性。再者,县域间的行政壁垒和执行差异影响了城乡融合的广度,项目跨区域协调的困难限制了城乡在经济社会文化的有效整合。最后,地方市场监管体系不完善和服务体系不足影响了融合市场的健康发展,在难以满足城乡居民需求的同时可能进一步导致市场秩序混乱,进而限制了城乡融合的深度和质量。

第二,城乡要素流动不畅。流动性人员在考虑向乡村转移就业或创业时面临诸多难题,乡村地区由于基础设施和公共服务的不足,导致早期多数县域出现了严重的人口外流,人才短缺不仅限制了地方创新体系的构建,也制约了产业支撑服务的完善;土地的整合利用效率不高伴随着空间开发的低效,导致了生产空间的无序占用和生活空间的“空心化”,对城乡融合同样产生了负面影响;资金流动是制约县域城乡融合的核心障碍,基础投资需求大加之地方政府的财政能力有限,使得发展基底不足愈发阻滞着县域产业的发展。

第三,治理和支撑体系不足。服务均等化供给是实现城乡公共服务均等化的关键,县域在需求识别、内容精准供给和绩效评估等环节存在挑战。尽管县域内通过党员下沉和网格化管理方式,能够规避行政社区限制带来的需求感知独断性和浅表化问题,但在实际操作中较难确保公共服务供给流程的再造、多元化供给主体的动员以及多层次供给机制的衔接。此外住宿、交通、信息和公共安全等设施的发展尚不充分,影响了居民生活质量和城乡互联互通。县域服务体系建设质量普遍不高、公共服务的缺失、卫生设施和应急管理缺失,在降低了居民幸福度的同时也削弱了县域的吸引力和竞争力。

第四,数字和生产力发展滞后。首先,县域地区在数字经济基础设施建设上存在不足,网络覆盖不全面、宽带速度较慢以及数字服务设施不完善,一些偏远地区的数字基建尤为滞后,直接影响了当地居民对数字经济的接触使用;其次,教育资源分配不均导致的专业人才缺失,县域企业和特色农业在技术升级创新方面投入不足,容易导致生产力提升缓慢;最后,县域城乡融合发展中的“数字鸿沟”问题也不容忽视,城乡之间在信息获取、技术应用等方面存在差异,影响居民生活质量的同时制约了经济的均衡发展。在一些县域,尤其是西部“老少民边”等欠发达地区,数字经济和新质生产力的发展滞后,可能导致城乡差距进一步扩大。

(二)县域城乡融合的实现路径

其一,优化机制,完善体制。首先,这涉及深化行政和财税制度的改革,以及破解城乡二元结构的体制机制障碍。通过“省直管县”改革,放权赋能,下放行政审批权和经济管理权,激发县级政府发展经济、优化服务的动力与活力。同时,通过财政体制改革,厘清省级与市县之间的财政事权与支出责任,优化转移支付结构,确保县级政府有足够的财力支持基础设施建设和基本公共服务,从而间接缩小区域发展差距。此外,还需推进教育资源均衡配置,完善统一的城乡居民基本医疗保险制度,提升基层医疗卫生服务水平,以及探索多元养老模式,增强县域居民的获得感、幸福感和安全感。

通过建设服务型政府,利用数字技术优化政务服务流程,提高群众满意度,并建立健全规范权力运行的制约机制,保障人民群众的知情权、参与权、表达权和监督权。通过构建一个多元主体共同参与的社会治理格局,突出人民群众在社会治理中的主体地位,以协商民主的形式建立科学有效的诉求表达和利益协调机制。引导工商资本和人才下乡,制定财政、金融、社会保障等方面的激励政策,可以促进乡村全要素市场的发展,吸引人才返乡入乡创业,激发市场深层潜力,推动城乡融合发展。

其二,夯实产业,提升治理。各县域应立足资源禀赋和区位条件,精准选择和发展切合实际的产业项目,以建立自带造血功能的产业体系。大城市周边县域以融入城市群和都市圈为主要发展思路,通过基础设施升级改造,承接中心城市疏解的产业和人口,发展与中心城市功能互补的产业。中西部县域则需抓住产业梯度转移的机会,优化产业结构,稳固经济基础。农业主产区县域以农业现代化为目标,推动土地适度规模经营,提升农业生产率,并发展农副产品精深加工产业,实现三产融合。此外,人才、土地和资金是推动县域产业高质量发展的关键要素。树立开放的引才理念,满足人才在薪酬待遇、社会保障和子女教育等方面的需求,并培育本土人才,推动乡村人才振兴。土地方面需挖潜土地存量,优化乡村空间布局,完善乡村产业发展新增建设用地保障机制。资金方面强化财政转移支付,统筹整合资金,保障农业园区基础设施建设,并全方位拓展产业融资渠道,提升财政资金使用效率,鼓励企业通过多种方式进行融资,引导在外企业家回乡投资。

在提升治理方面,需要加强县域财源建设推动财力下沉,要深化农村土地要素市场化配置改革,通过土地经营权流转、宅基地使用权让渡等方式增加农民的财产性收入,稳步推进土地征收制度改革,建立科学征地补偿机制。还需加快建设服务型政府,优化政务服务流程,提高人民群众的满意度,建立健全规范权力运行的制约机制,构建多元主体共同参与的社会治理格局。

其三,数字经济,新质赋能。研究发现,数字经济对县域城乡融合具有显著的提升作用。数字技术通过引领城乡生产力变革、贯通城乡消费市场、畅通城乡要素流动和提升城乡生活品质等多方面改变着城乡融合发展的面貌。具体来看,高速宽带和5G移动通信等数字基础设施的建设,能为远程教育、医疗、电商等数字化服务普及打下基础。数字化技术的应用促进了传统社区与网络虚拟社区的紧密结合,数字文化能以创新、技术和评价赋能城乡融合实现文化共富。通过智慧服务平台等数字治理共同体的使用提升治理效能,促进社区智能化服务,拓宽多元主体参与治理的渠道。覆盖了物联网、云计算、区块链、人工智能等多技术的社区元宇宙,能减少物理距离的隔阂和通勤时间成本,增强社会整体幸福感。以农村电商和乡村数字普惠金融为代表的数字经济,能统筹推进城乡信息化融合发展,增强乡村治理体系和治理能力现代化。例如成都市双流区的智慧社区建设案例:利用“幸福双流”应用系统和人脸识别技术,提升社区治理的智能化水平,增强居民生活的便捷性和安全性,通过线上平台整合街道、社区、院落三级信息化数据链,结合线下多力量协同,探索“平台+管家”的物业服务新模式。此外,通过网络和电商平台挖掘乡村资源,注重乡土文化与数字技术结合,推动乡村资源开发利用保护。

可见,数字经济技术成为新质生产力在服务地方发展的有力实践。数字城乡融合不仅能减少城乡融合中人力物力投入,还能让城乡融合提质增效。县域作为发展新质生产力的空间载体,以新质生产力推动城乡融合成为高质量发展的内在要求和重要着力点。


七、结语

县域,承接着中国式现代化的战略部署,承载着居民对幸福生活的需求,勾勒着富民强县的发展规律。2022年5月印发的《关于推进以县城为重要载体的城镇化建设的意见》提出建设各具特色、富有活力、宜居宜业的现代化县城。2024年4月23日,习近平在新时代推动西部大开发座谈会强调,“要坚持推进新型城镇化和乡村全面振兴有机结合,在发展中保障和改善民生,促进农民群众就近就业增收,因地制宜推进城镇化进程”。随着中国式现代化的深入,县域城乡融合已成为实现国家高质量发展的关键。

传统的二元结构理论已不足以指导中国的城乡融合实践,需要从历史的角度重新审视和理解县域城乡融合的深层意义,重视文化隔阂的化解、社会认同的融聚以及发展桥梁的构建。研究通过深入剖析中国城乡关系的发展演化、互动逻辑和现实困境,尝试构建出定量评价指标体系,提出县域城乡融合发展的新发展路径。可以看出,实现“大国大城”与“大国小城”两条腿走路的战略调整,是实现中国式现代化的重要阶段性任务,融合的关键在于体制改革和制度创新。打破传统乡村治理体系,化解农村土地制度的封闭性和村庄集体成员权的排他性。同时,推进乡村“镇兴”,打造小城镇产业集群,形成县域、乡镇与村庄的联动融合,与城市群、都市圈对接,融入经济大循环与统一大市场,以新质生产力为引领,促进城乡区域深度融合。这不仅是加快推进我国县域内城乡融合发展的基本线索,也是实现社会福利最大化的有效途径。

毋庸讳言,中国式现代化与县域城乡融合发展之间相辅相成、互促共进。中国式现代化不仅为县域城乡融合提供了新的时代机遇与使命,而且县域城乡融合发展也在实践中丰富拓展了中国式现代化的内涵与外延。未来,需要在优化县域城乡地域系统、推进农业转移人口梯度市民化、统筹乡村全面振兴与新型城镇化、推进农业农村现代化等方面下功夫,同时也应关注县域城乡融合发展的理论重构与实践逻辑、县域城乡要素流动机制与优化配置、县域“去农业化”与“再农业化”结构转换、县域城乡产业分工格局与功能提升、面向新需求的方法创新与技术集成。这将有助于我们更好地理解和推动中国式现代化进程中的县域城乡融合。