中国县域发展研究中心
THE CENTER FOR COUNTY DEVELOPMENT RESEARCH
易法敏等:乡村数字经济包容性发展的政策组合及其治理——基于“电子商务进农村综合示范”的案例研究

作者简介:易法敏,华南农业大学经济管理学院教授,博士生导师;古飞婷,华南农业大学经济管理学院博士研究生;罗必良,华南农业大学国家农业制度与发展研究院院长,教授,博士生导师

文献来源:《管理世界》2025年第5期

摘要:本文通过考察“电子商务进农村综合示范”政策推动下广东省英德市农村电商发展实践,分析地方政府的政策组合及其治理如何推动乡村数字经济包容性发展的过程。本文基于“政策组合运用—利益相关者治理—乡村数字经济创新包容发展”的分析框架,有如下研究发现。第一,中国情境下的乡村数字经济包容性发展过程,是地方政府在中央政策指导下,着眼于本区域现状,推动区域数字经济创新发展,并保障农村群体参与和共享的过程。第二,乡村数字经济发展的政策组合机制,是在中央宏观政策引领下,地方政府以全新布局、产业培育、创新引领等差异化政策组合,形成的联合效应、互补机制和协同机制。第三,乡村数字经济发展治理是宏观层面的试探性治理和地方政府层面的利益相关者治理的协同。试探性治理保证乡村数字经济发展的方向性,利益相关者治理则通过“电商效果评估—政策工具调整—农产品交易电商化”“电商参与度评估—政策工具调整—电商资源配置市场化”和“电商产业发展评估—政策工具调整—电商产业生态化”等过程将数字经济发展推向更高的包容性水平。本文通过对地方政府综合采用政策组合推动农村电商创新发展及政府主体的治理保障电商包容性发展的过程分析,揭示了中国乡村数字经济产业创新发展过程中以政策组合治理保障乡村数字经济包容性发展的实现机制。

关键词:乡村数字经济;包容性发展;政策组合;利益相关者治理



一、引言

数字技术正深刻重构中国乡村经济格局。在“数字乡村”和“电子商务进农村综合示范”等政策实施以来,农村电商通过打破地域限制激活了农产品上行通道,其包容性特征使低学历、低收入群体得以通过直播电商等新形式参与市场。数字普惠金融依托大数据风控突破传统信贷约束,显著提高了家庭农场和合作社的融资可得性。在智慧农业领域,物联网与AI技术的应用使农业生产效率显著提升,农业科技创新催生的垂直农业、认养农业等新业态,正推动乡村产业快速融合。我国的乡村数字化政策推动了以农村电商、智慧农业、农村科技创新、乡村新业态和农村数字普惠金融为主要内容的乡村数字经济快速发展。其中农村电商发展起步最早、政策支持持续时间最长、实践影响最广,因而考察农村电商发展实践有助于发现我国乡村数字经济发展的内在机制。

乡村数字化转型是以数字技术应对社会挑战,实现乡村可持续发展的过程,有助于“将农民和农村完全连接到数字经济”,使未来粮食和农业生产更智能、更现代、更可持续,因此多个国家的数字化政策都把乡村数字化转型作为重点。中国的乡村数字经济发展是典型的政府主导模式,主要政策目标是利用数字技术驱动引领,实现从传统农业向现代农业的转变,并实现农业农村的数字化;在发展过程中需要构建起包容性发展路径,以防止农村群体间的红利差距扩大。以“中央设计制定+县级创新执行”为基本特征的数字乡村发展政策,有力推动了乡村数字化转型,例如,“电子商务进农村综合示范”政策推动了农村电商发展,促进了农村的电商创业与农村居民灵活就业、县域经济发展和农民增收。然而,按照技术变革过程的普遍规律,数字化转型势必面临着市场、系统和制度的多重失灵,因此需要多方面的政策干预。在乡村数字化政策过程框架下,一方面地方政府需要通过选择合适的政策工具促进数字经济发展参与者之间的多层次互动,为乡村数字经济发展创建支持性生态;另一方面地方政府还需要对政策组合进行动态治理,通过推动对话、参与、协调来决定未来发展方向。此外,动态数字鸿沟的存在,使得地方政府需要对政策组合进行利益相关者治理,以适应乡村数字经济的动态发展要求。

可见,中国数字乡村建设的政府主导模式决定了政府需要以政策组合推进乡村数字经济创新发展,“数字经济促进共同富裕”的发展战略又决定了政府需要以动态治理促进乡村数字化转型的包容性。现有研究从数字创新和政策驱动的创新生态系统两个角度探讨了区域数字化产业发展问题,包括社会企业如何推动数字化服务创新和农业生产服务数字创新、从政策组合促进创新绩效变化角度探讨政策组合的有效性、发达国家的区域创新政策组合的利益相关者治理等。但对于如何运用政策组合推动中国乡村区域创新生态系统发展的同时保障乡村数字化的包容性,现有研究并未给出有效解释。随着农业农村现代化进入全面数字化转型的协同发展阶段,作为乡村数字经济发展政策实施及治理主体的地方政府,需要动态运用政策组合持续推动乡村数字经济发展;同时采用动态治理措施,保障农村群体的包容性参与,共享数字经济发展收益。因此,本文的理论问题包括,一是政府政策组合如何推动乡村数字经济创新发展?二是政策组合的利益相关者治理又如何促进发展的包容性?

本文采用探索性单案例研究方法,对于上述理论问题进行探讨,这一方面有助于将政府推动的农村电商发展过程理论化;另一方面可以为政府推动的数字乡村建设和我国乡村数字化转型提供有效的建议。本研究基于广东省英德市“电子商务进农村综合示范”发展的实践,展开纵向案例分析,分阶段探究其政策组合及其治理策略,提炼出中国情境下地方政府政策组合及其治理推动农村电商发展的过程机理,为政策驱动的乡村数字经济包容性发展模式提供解释,丰富和拓展乡村数字化转型的理论研究。


二、文献综述

(一)乡村数字经济与包容性发展

1.乡村数字经济特征

乡村数字经济的概念目前还没有规范的学术性界定,可以从以下3个方面来归纳其基本特征。一是创新特征。从发展路径来看,数字经济发展需要从数字技术的创新与导入、数字基础设施的完善与联通、数字产业生态系统的培育、数字平台企业的扶持与规制、数据要素市场的建立与调控、数字化应用场景的创设、数字壁垒与数字鸿沟的破除等多个方面推进。数字经济产业的发展是一个创新发现过程,需要政策执行者处理好一系列利益相关者和行动者之间的潜在冲突,建立共同愿景以探索构建新的产业发展路径。从产业特征来看,乡村数字经济代表着以“算力”为主要内容的新质生产力,其产业内涵具有知识性、产业发展具有未来性、产业布局凸显虚拟性。发展乡村数字经济要求政策制定者营造开放包容、融合创新、关心社会公平的规制环境,以适应其多主体合作推动创新的特点。二是模式特征。数字化情境下,生态化、有机式的创新生态系统是主要范式,各国政府越来越多地构建支持性的创新生态系统,通过促进生态系统参与者之间的多层次互动,为政府提供刺激经济繁荣的政策杠杆来发展新兴产业。三是区域性特征。区域间发展不平衡是我国经济的主要特点之一,政府制定的乡村数字经济发展政策,也大都是以县域为单位进行试验探索。比如“电子商务进农村综合示范”“数字乡村示范”建设等,中央的政策目标与县域的政策实践组成了乡村数字经济政策过程,共同推进着乡村数字经济发展,但县域的政策实践在结果方面又表现出差别化的发展路径和发展绩效。

2.数字化与包容性发展

包容性发展可以描述为社会群体共同参与合作开展集体行动、共享集体行动的成果利益。数字技术在促进弱能力人群的就业和交易、促进低资产人群的融资和发展、促进低教育人群的参与和提升方面,都能发挥重要作用。数字素养水平提升有助于实现农户收入增长,但仅仅培育数字素养不能解决乡村数字经济发展不平等的问题,因为数字鸿沟的存在会导致部分弱势群体(农村居民、贫困群体、女性群体、老年人群体等)的社会排斥,动态数字鸿沟的存在则可能使社会处于持续性的低包容状态,阻碍不同社会群体间共享数字红利(Digital Dividends)。本文将乡村数字经济包容性发展区分为参与和共享两个方面,参与是指农村群体获得适当的技能和平等的机会后参与到乡村数字经济的具体业态,共享是指农村群体获得由乡村数字经济发展带来的利益。

(二)促进数字包容性发展的政策组合

1.数字包容性政策组合及其界定

政策组合扩展概念由3个部分组成,即要素、政策过程和特征;要素包括长期目标、政策战略和互动工具。针对总体政策战略,每种工具类型都有短期目标,并包含具体措施,政策过程决定了如何随着时间的推移实施、评估和重新设计这些要素;政策组合也被概念化为不同政策工具的组合,但越来越多地考虑到现实世界政策组合的复杂性,例如政策出现、互动、监测的过程和自适应学习等。政策战略与政策工具的匹配以及不同工具的互补组合是政策组合驱动力的形成关键,政策能增强数字经济生态系统的多样性、适应性和流动性,为系统提供技术驱动、市场培育、环境优化等支持,考察政策组合有助于全面审视政策战略、工具、情境等要素之间的动态关系。政策组合类型可根据不同应用场景进行细分,如政府行动层面有效促进创新生态系统发展的政策组合包括7类政策工具:教育和培训、直接资金支持、税收和补贴激励、财政和融资支持、改善基础设施、正式制度变革、建立多层次的网络并促进高频网络交互。

乡村数字经济发展的政策组合需要促进创新的同时兼顾包容。政府推动农村电商生态系统发展时的行动包括:激励和教育、制定相应的规章制度、建设和完善基础设施、拓展分销渠道、提供小额贷款、招募大学生村官、与电商平台以及物流公司合作,而且政府在电商发展的不同阶段所采取政策组合行动的优先顺序不同。研究发现,数字平台在乡村地区的数字化创新能够构建起乡村包容性市场,但解决数字鸿沟问题必须提高参与者的数字素养、计算机素养和数字技术素养,弥合数字鸿沟必须提高网络接入可及性、改善网络接入费用可承受性、补齐网络基础设施短板、创新数字技术应用等。此外,动态数字鸿沟的存在使数字技术使用者的主观能动性和意识等因素也会随着时间的推移而变化,需要通过多维度的政策来解决数字、社会、经济和政治排斥之间的反馈循环,以消除低包容锁定。因此,弥合乡村动态数字鸿沟以实现持续包容需要着眼于多个维度,运用动态调整和相互补充的政策组合措施进行干预。

2.数字包容性政策组合治理

乡村数字经济发展过程需要进行治理,其原因主要包括以下4个方面。第一,乡村数字经济本质上是市场竞争性的,会产生对农村低收入群体的数字排斥现象。研究发现为了使乡村数字经济的发展与减贫相协调,政府需要采取适当的措施,以治理手段确保数字生态系统的包容性。第二,数字生态系统中存在大量利益相关者,有各自的利益诉求,很难就生态系统中的价值创造分工与利益分配达成共识,因此必须对乡村数字经济生态系统中的互动过程进行有效治理,以确保数字生态系统中的价值分配可以支持其持续演化。第三,乡村数字经济产业是数字技术创新性产业,其发展具有创新发现过程特征,涉及的利益相关者类型和数量众多,需要新的治理程序来选择电商产业发展的优先顺序。第四,数字经济具有“代际技术升级转型”特征,因此政府在乡村数字经济发展过程中,在监测和评估政策组合运用效果的同时,还要持续开展政策学习以指导和创新政策组合的动态设计和实施,并通过治理过程与政策组合效果评估的积极互动来塑造参与者的行为。

在国家政策治理层面,乡村数字经济的治理属于新业态治理,面对这类产业发展的创新、风险及其不确定性,发达国家的政府倾向于采用试探性治理模式,即政府将政策干预设计为一个审慎和试验性的动态过程,旨在创造政策探索和政策学习的空间,以应对产业结构转型的挑战。李冲和李霞认为,对于技术与制度迭代协同演化的创新生态系统,需要采用试探性治理模式,由“治标型协调”演化形成“治本型协同”。事实上,农村电商发展目标经历了“发展农村电商”到“电商扶贫”再到“数字化转型”3个阶段,表现出我国政府对农村电商发展的显著的“试探性治理”特征。

在县域政策治理层面,其治理模式表现为利益相关者治理,具体过程包括政策组合评估和政策工具调整。以发达国家的数字化转型为背景的研究认为,创新发现过程是在区域创新和可持续转型情景下,政府、企业、研究机构和各类利益相关者共同参与,以经济转型为导向,围绕创新和变革的目标所形成的系统性协同创新过程。推动创新发现过程演化的创新政策需要考虑到创新系统中各类参与者的结构和权力配置,进行动态适应性治理,治理的类型又取决于经济发展状况和创新政策愿景。其核心机制在于,参与创新系统的利益相关者通过治理过程共同确定发展方向从而构建发展路径,这意味着治理结构要能够支撑区域创新战略和政策,以处理共同愿景下不同行动者间的利益和行为的潜在冲突。政府基于创新发现过程演化视角,对于创新政策组合进行阶段性评估,并根据评估结果对于政策工具进行动态适应性调整,进而形成符合参与者利益的新的政策组合,由此通过治理过程与创新政策组合评估互动,塑造参与者行为的决策和实验过程。创新政策组合与创新系统间的关系具有阶段性,第一阶段的创新系统发展影响第二阶段的创新政策组合设计,而第二阶段的创新政策组合又影响第三阶段的创新系统发展。因此,政策组合推动创新系统发展—政策组合评估—政策工具调整—创新系统持续演化这种阶段性过程,构成了创新发现过程动态演化的主线索。在乡村数字经济发展的政府推动模式下,政府以政策干预支持乡村数字经济的发展过程,形成了中国特色的乡村数字化转型创新发现过程。以政府推动的农村电商为例,地方政府可以创造性地运用政策组合,培育、支持和规范当地农村电商生态系统的发展,其中电商生态系统的参与主体包括政府、电商平台、物流企业、电信企业、农业企业以及当地农村居民等。

综上所述,乡村数字经济可被视为中国情境下的创新发现过程,但现有相关研究尚处于零散状态,即对于数字平台主导的农村电商发展研究关注了包容性市场构建过程,政府主导的农村电商发展研究关注了政策推动的发展和包容性治理,但未能从动态发展角度关注利益相关者治理。在中国情境的乡村数字经济发展政策的“中央制定目标+地方政府执行”框架下,中央的试探性治理为乡村数字经济发展规定着方向,现有研究对于地方政府如何开展以动态适应性“政策组合评估—政策工具调整”的利益相关者治理,保障乡村数字经济发展的包容性的过程机制,缺乏理论性解释。

(三)研究框架

现有研究存在以下两个理论缺口:一是县级政府作为乡村数字经济发展政策实施主体,如何在中央政策目标指导下,以适应性政策工具推动乡村数字经济发展;二是县级政府如何着眼于农村群体,动态调整政策工具,开展利益相关者治理,以适应性治理措施保障乡村数字经济的包容性发展。为此,本文构建“政策组合—利益相关者治理—包容性发展”的分析框架,重点关注由地方政府通过政策组合所生成的数字创新系统,考察由政策工具调整所形成的利益相关者治理,由此揭示乡村数字经济包容性发展的创新逻辑。研究框架如图1所示。

image.png


三、研究设计

(一)方法选择

本文采用单案例研究方法,首先,案例研究方法适合探讨过程类和机制类问题。本文分析英德市政府动态推动农村电商发展的过程,着重探究政策组合及其阶段性治理如何促进乡村数字经济包容性发展的机制,适合运用案例研究方法。其次,案例研究方法适用于现有理论不能充分回答的研究问题,乡村数字经济的包容性发展过程与政府政策、电商平台策略和参与者自身资源等因素高度相关,现有理论无法解释政府如何运用政策组合并对利益相关者进行动态治理,进而促进乡村数字经济包容性发展的问题,适合用案例研究从中发现新的理论洞见。

(二)案例选择

1.案例选择原则

“电子商务进农村综合示范”政策自2014年开始启动。截至2020年,国家共支持1308个县开展“电子商务进农村综合示范”建设,这个数字占到我国县级区划总数的69.5%。本研究选取广东省英德市“电子商务进农村综合示范”项目作为研究案例,主要原因包括以下3个方面。一是案例匹配研究问题。英德市政府根据“电子商务进农村综合示范”建设标准,动态制定并实施了一系列政策来推动农村电商发展,这与本文研究政府政策组合与动态治理如何促进包容性发展的研究问题匹配,能够满足本文构建过程模型的分析需要。二是案例具有启示性。英德位于粤北山区,当地政府将传统农业与农村电商相结合,实现了农产品销售增长、电商产业发展、农民广泛参与的发展目标,其“以电商推动特色产业发展,以产业发展推动精准扶贫”的先进经验曾被作为重点推广。三是案例资料的可获得性。一方面是一手资料的可获得性。研究团队从2014年开始,对英德农村电商发展进行长期跟踪调研,案例资料充裕并具有较高的可信度。另一方面是二手资料丰富。“电子商务进农村综合示范”项目是全国推动的,中央和地方都出台了大量与农村电商相关的政策文件。

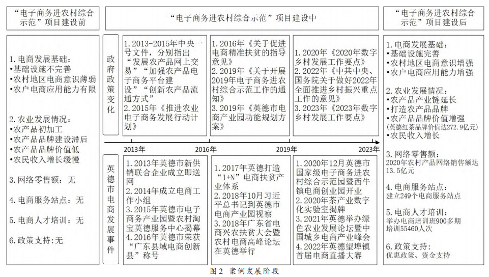
2.案例发展阶段分析

英德开始“电子商务进农村综合示范”建设后,一方面经历了电商快速发展。农产品网络零售额从2016年的1.59亿元增长到2019年的26亿元,年均增速超过110%,英德红茶的销售业绩显著提升,在2018年线上销售额为2.6亿元。另一方面经历了现代农业产业园快速推进。得益于现代农业产业园建设,英德红茶种植面积也持续扩大,截至2023年底已增长至17.7万亩。本文对英德市的农村电商发展过程进行溯源,根据所收集的资料,将“电子商务进农村综合示范”建设过程划分为3个阶段。第一阶段(2013~2016年):电商平台运用。在发展农产品电商政策引导下,“英德市新供销启源农产品电子商务有限公司”(即新供销即送网)的成立象征着英德农村电商起步。同时,政府成立“英德市农村电商建设工作领导小组”(以下简称电商工作小组),负责制定加快电商发展的实施方案和工作方案,推动农村群体参与电商。第二阶段(2017~2019年):电商扶贫产业发展。在中央电商扶贫政策引导下,当地构建起“1+N”电商扶贫产业体系(即“1”个电商产业园孵化基地,“N”个农村电子商务平台,如农村淘宝、即送网电商服务站点等),以产业园孵化基地为核心,辐射带动农村电商产业发展,促进电商扶贫。第三阶段(2020~2023年):电商新业态发展。依托乡村数字化政策,英德市发展直播带货、跨境电商和生态文旅等新业态,促进农户共享产业红利(见图2)。

(三)数据收集

多样性的数据来源和差异化的个体访谈能形成研究数据的“三角验证”,从而减少信息偏差。为提高案例研究的信度和效度,本文以多种方式收集数据。一是半结构化访谈,访谈对象涵盖政府部门、企业和电商创业者3类群体,分别聚焦政策制定与实施、资源支持以及创业培训等议题,所有访谈内容均在24小时内转录并核对。二是研究团队实地考察并重点调研了英德市电商产业园的“一馆三中心”(农特产品O2O体验馆、青年创业孵化中心、农村淘宝服务中心和电商服务中心),并通过非正式访谈了解运营情况。三是研究团队通过政府网站获取政策文件、收集产业园宣传资料以及检索主流媒体报道等二手资料,对研究数据进行多源补充和验证(见表1)。

(四)数据分析

案例研究从根植于情境性的数据中归纳出理论构念,同时是能与现有文献形成理论对话的循环过程。本文以归纳式主题分析,对案例进行政策组合评估和包容性发展的理论洞见进行发掘。由于本文是在中国情境下研究地方政府政策组合及其治理推动农村电商发展的过程机理,“电子商务进农村综合示范”推行10年间的发展目标和阶段性政策组合及其治理具有阶段性、叠加性特征。鉴于仅使用归纳式主题分析进行编码和分类会导致“去情境化”,可能导致事件之间连接的链条和相互作用被抽掉,进而遗失过程性洞见。为此,本文参考了“过程—事件”分析方法,即通过分析随时间变化的现象,从而发现过程机制,采用叙事策略,对地方政策组合及政策工具调整进行分析。

image.pngimage.png

image.png

image.png

首先,本文采用叙事策略,对过程数据进行分析。一是根据获取的二手资料,按时间顺序梳理了英德市电商发展事件,并根据关键事件发生的节点将英德市电商发展过程分为“电商平台运用、电商扶贫产业发展、电商新业态发展”3个不同阶段。二是根据中央政策文件、英德市政府政策文件和工作报告,对政策组合和政策工具调整进行叙事分 析,为探索地方政府政策实践过程的独特性和政策组合机制提供数据支撑。三是结合已有研究,将政策工具的类型总结为创新性政策工具和包容性政策工具(见表2)。创新性政策工具即政府为实现乡村数字经济发展目标,采取具有强制性、权威性和约束性的政策工具,促使各方利益相关者参与,推动政策有效落地,其特点为驱动参与;包容性政策工具即政府通过非强制性和多元化的政策工具,促进社会各群体(尤其是弱势群体)的共同参与和共享数字经济发展,其特点为市场参与、普遍参与和自主参与。

image.png

其次,本文以归纳式主题分析,对原始数据编码形成抽象构念,最后归纳为理论主题。一是对原始数据进行编码形成一阶概念。一方面是由于技术变革和可持续性转型的动态性、多面性和不确定性,政策适应和政策学习成为政策制定过程的核心,监测和评估政策组合的影响对于促进政策制定和政策学习至关重要。本文围绕电商工作小组政策组合评估行为进行编码,从而得出“电商采纳范围”等13个一阶概念;另一方面根据数字技术包容性的界定,即“数字技术赋能低收入群体,帮助他们提升能力、拥有多种选择并被主流经济所容纳”,本文得到“信息可获得性”等14个一阶概念。二是对一阶概念进行抽象提取,形成具有理论内涵的二阶主题。已有文献已从技术变革、四螺旋参与的角度对政策组合进行评估,但未限定具体技术和具体群体,因此本文从电商工作小组对电商技术评估和扩大边缘群体参与的角度,对一阶概念进行聚合得到“电商可行性”等6个二阶主题。已有文献从数字技术的采纳和使用、数字技术推动产业发展等理论视角探讨包容性发展,但未从政府政策主导视角对包容性发展进行分析,因此本文通过关注政策效果对一阶概念聚合得到“平台信息公开透明”等8个二阶主题。三是进一步将上述二阶主题归纳为理论维度。例如将“电商可行性”和“电商效用”聚合为“电商效果评估”。本文对余下的二阶主题进行归纳,得出理论维度。数据分析结构如图3所示。


四、案例分析

为了进一步探索乡村数字经济的包容性发展,本文对“电子商务进农村综合示范”项目建设的过程进行分析,将重点聚焦于英德市政府制定政策组合和开展阶段性动态评估,进而调整政策工具,促进农村电商包容性发展的机制上。具体编码证据示例如表3所示。

(一)电商平台运用

1.政策组合

在农村电商发展起步阶段,中央政策的发布和农村电商的成功实践,为英德市农产品销售提供了启示。因此,当地政府制定了以“农村电商发展”的政策目标和“农产品线上销售”的政策计划,旨在推动本地农村电商发展。农村电商市场发展所需的基础设施建设具有公共产品的属性,其投融资和供给更适合由政府主导完成。英德市政府通过以驱动参与为特点的政策工具,加速了基础设施的完善,其中最具区域特色的为县域电商平台建设和推动制度变革。一方面,县域电商平台的成立能利用县域优势快速推进农村电商发展,如英德市供销社与英德市新锐电子商务有限公司共同出资成立即送网,聚焦县域市场的本土化;另一方面,电商工作小组建立起多部门联动工作机制,为全市电商发展提供组织保障。

47ddbe84-7111-41c4-8d21-abf0689840fc.png

2.利益相关者治理

为促进农村电子商务的发展,电商工作小组对电商平台和政府推行电商活动的效果进行评估。一方面,技术可行性评估发现,民众及企业对电商的接受程度相对较低;另一方面,技术效用评估发现,电商效用低的原因在于农产品“上行难”的问题,一是企业参与度低,“英德市农村淘宝‘双11’第一次招商活动,只选择了一家茶企”(S4);二是农户缺乏基本数字技能,不能使用电脑、手机进行农产品销售,高度依赖于农村电商服务点的代购代销服务。

为了促进农村电商的普及和发展,英德市政府增加了以普遍参与为特点的政策工具。一是加强政策宣传。政府通过电商产业园宣传语上墙、挂横幅和广告牌(栏)、印发《农村淘宝县级工作指南》、在当地电视台开设电商专栏、系统宣讲农村淘宝创业项目并报道优秀企业和典型案例,以提升农村企业和农户对电商政策的认知。二是培养农村电商带头人。政府依托电商服务中心,为电商创业者提供管理、美工、加工、包装、物流、品牌设计等网上开店技能培训,培养农村电商带头人的电商创业技能。本阶段政策组合和政策工具调整如表4所示。

3.包容性发展

政府引导电商发展,推动农产品交易电商化,可以打破传统交易模式的束缚,提高效率;通过电商平台,买卖双方可以更加便捷地进行交易,降低了交易成本,提高了交易效率。同时,农产品交易电商化还有助于形成更加公平、透明的市场环境,促进农产品高效流通。英德市政府通过信息公开透明和交易机制完善的方式,激发了电商市场活力。最终,2015年英德市农产品网络销售额为8000万元(S4)。农产品交易电商化不仅提升了农产品网络销售额,还为农民提供了电商参与机会。

(二)电商扶贫产业发展

1.政策组合

英德能推动电商产业扶贫的原因在于本地具有较好电商发展基础和农业资源优势,同时也有市场对健康、绿色、有机食品需求的增加。英德市根据中央政策变化,以“电商扶贫”为政策目标,实施“电商产业发展”的政策计划,推动电商扶贫产业发展。

市政府通过制定以驱动参与、市场参与和自主参与为特点的政策工具,激活扶贫产业发展动力。首先是政府引导建立电商协会及茶业协会,以协会作为交流合作平台,推动电商与茶产业协同发展。同时政府加大电商扶持力度,2017~2019年间每年安排100万元电子商务专项扶持资金及100万元电商工作经费用于支持全市各级电商平台建设和服务体系建设(S2),降低电商创业门槛,激发市场创新力,为电商扶贫提供资金保障。此外,政府还重视农业品牌培育,孵化“恰茶里”“鸡鲜生”等新品牌,打造电商扶贫产品特色品牌33个,推广麻竹笋、英德红茶区域公用品牌(S4)。最后,政府培育全产业链龙头企业,提供稳定优质农产品供应,推动农业现代化、规模化、标准化发展,为电商扶贫提供产业支撑。这些创新举措实现了电商与农业的深度融合,促进了农村经济转型升级和农民增收。

image.png

2.利益相关者治理

随着电商技术的发展,农村电商资源逐渐集中到龙头企业和农村电商带头人手中,英德电商产业也出现了极化效应。为此,电商工作小组开展了贫困户的电商参与度评估,即通过衡量用户对电商平台的使用和电商活动参与的活跃程度来评估用户对电商平台的参与度。电商工作小组发现虽然电商业务已广泛覆盖各区域,但贫困户对电商的利用率却显著偏低,这反映出电商扶贫的“最后一公里”仍存在梗阻;同时发现贫困群体的电商存在参与主动性低,技能培训缺失和资源获取渠道限制的局限,这成为制约贫困群体电商参与的关键因素。

贫困群体难以迅速掌握技能并通过利用电商增加机会,而掌握电商资源的龙头企业和电商创业者可以发挥桥梁作用,为贫困群体创造就业机会。为此,政府调整了以驱动参与和普遍参与为特点的政策工具,以促进龙头企业和电商创业者与农户的有效对接,确保农户能够参与到电商产业的发展过程中。英德市政府一方面推动电商扶贫培训,依托淘小铺平台开设扶贫孵化班,运用社交电商理念培育农村创业青年;另一方面发展扶贫产业,构建“1+N”产业扶贫体系,通过“电商+农户(贫困户)+特色产业”合作模式促进资源下沉。本阶段政策组合和政策工具调整如表5所示。

3.包容性发展

鉴于贫困群体缺乏市场参与能力和机会,英德市政府通过电商资源配置市场化,培育和发展具有地方特色的电商产业,确保发展成果惠及弱势群体和贫困村,通过聚集资源,培育扶贫企业,推动电商扶贫产业的发展。截至2020年9月底,英德累计发展电商企业206家,培育电商扶贫企业65家,带动贫困户就业或从事相关种植产业超4000人,扶贫产品销售金额达1355.9万元,省定贫困村、贫困户产品销售金额1322.74万元,直接带动超过600户贫困户增收(S4)。

(三)电商新业态发展

1.政策组合

随着以直播为代表的新型电商模式成为主流,英德市政府响应中央网信办等四部门联合印发《2020年数字乡村发展工作要点》,以遥感监测、物联网、大数据等信息技术应用,引导新型商业模式、经营方式和服务形态的发展,并鼓励利益相关者参与电商新业态的发展系统。政府以“构建数字乡村”的政策目标和“发展电商新业态”的政策计划,推动农村电商转型升级。

image.png

英德农业产业以初级农产品销售为主,缺乏深加工和高附加值产品,导致农产品在市场上的竞争力较弱,利润空间有限。这一阶段政府运用了以驱动参与和市场参与为特点的政策工具,以促进乡村产业的全面发展。一方面,以现代农业产业园的建设和税收优惠政策,促进农业产业转型升级;另一方面以特色农产品的跨境电商发展和多平台对接,促进西牛麻竹笋等特色农产品发展。

2.利益相关者治理

在疫情期间,英德砂糖桔、脆梨等农产品严重滞销,当地政府由此认识到加强产业发展韧性、构建健康产业生态的重要性,利用直播电商技术为农产品销售搭建了更加及时有效的产销对接平台。当地政府深入开展了电商产业水平评估,发现农业普遍存在农产品质量标准参差不齐、农业企业分布零散且生产规模偏小、产业创新能力不足等问题。

为此,政府通过增加以市场参与和普遍参与为特点的政策工具,促进电商新业态的发展。在农产品质量检测与标准统一方面,政府与专业机构合作,开展全面的质量安全监测,并依法查处不合格产品,确保农产品质量过硬。为优化产业结构,政府构建了“2+2+N”农业产业体系,聚焦红茶、麻竹笋等主导产业,推动农业向规模化、标准化、品牌化迈进。同时,政府创新金融服务模式,推出“英德红茶贷”等专属信贷产品,降低融资成本,激发茶产业等农业领域的创新活力,为英德红茶打造了虚拟直播电商培训基地,并推动英德红茶的生态文旅发展。本阶段政策组合和政策工具调整如表6所示。

3.包容性发展

政府推动电商产业生态化旨在构建绿色、可持续的电商发展模式。一方面通过营造良好的营商氛围,吸引企业入驻,形成规模效应;另一方面以创新驱动,鼓励技术和模式创新,推动农业产业发展。这些措施显著提升了市场活力与产业链竞争力,2023年英德红茶产业实现综合产值75亿元,带动就业15万人(S4)。英德市政府在中央政策引导下,通过使用政策工具组合,推动农村电商的发展,并根据政策组合评估,调整政策工具,扩大利益相关者参与,从而推动了农村电商包容性发展。案例三阶段的发展模型见图4。


五、进一步的讨论

现有研究将制度、政策干预和社会挑战相结合,强调微观政策层面上有针对性的政策干预在创新系统内部的相互作用,认为系统参与者可以根据创新系统中的结构和权力配置,进行适应性治理,并推动政策组合动态调整,以促进创新发现过程的持续演化,但却缺乏对如何促进创新系统包容性的关注。本文研究拓展数字化转型政策组合推进数字化创新过程研究的分类,运用“政策组合—创新系统发展—政策组合评估—形成新的政策组合”的创新发现过程演化分析框架,剖析地方政府政策组合促进乡村数字经济包容性发展的过程机制。

image.png

image.png

(一)乡村数字经济政策实践过程的独特性

中国农村电商的发展显示出我国乡村数字经济政策实践过程中存在以下6个方面的独特性。

第一,从政策战略来看,西方发达国家情景下的数字化转型政策目标是为了推动区域数字产业创新发展,中国情境下的乡村数字经济发展政策目标则是促进乡村数字经济创新和包容性发展。

第二,从政策组合实施过程来看,创新发现过程是以区域数字化政策提供总体方向和战略路径,建立共同愿景,创新系统参与者以共同治理模式构建新的产业发展路径,推动区域数字化创新;乡村数字化政策实施是在中央制定、地方执行的政策体系架构下,县级政府运用政策组合,促进乡村数字经济发展。地方政府运用“政策组合推动—农村群体利益评估—形成新的政策组合”的治理策略,促进农村群体参与和共享。

第三,从评估与治理主体来看,区域创新系统参与者是创新发现过程评估与治理的主体,中国乡村数字经济发展的评估与治理主体是地方政府。

第四,从治理模式来看,二者都是利益相关者治理模式,创新发现过程是由区域创新系统参与者共同治理。中国乡村数字经济发展是地方政府作为农村群体的利益代言人,以中央政策目标为依据,从农村群体利益出发对创新系统进行动态适应性治理。

第五,从政策干预点来看,创新发现过程通过确定区域创新目标的关键问题,设计更有效的政策战略和有针对性的工具组合。中国乡村数字经济发展着眼于为连通性低和被数字排斥的农村社区提供“定制的数字化政策”,提高农村群体参与技能和参与机会并保障农村群体共享数字红利。

第六,从政策工具运用来看,发达国家的创新发现过程聚焦特定领域,注重长期创业创新环境优化,涉及领域广;乡村数字经济政策覆盖全国,地方政府以经济社会发展为导向灵活执行。

(二)乡村数字经济发展的政策组合机制

一是地方政府政策组合的“联合效应”机制。政策战略、政策工具及其组合的政策实施过程,实际上是“由政府作为主要代理人,寻求问题解决方案”的过程。本文案例中,“促进电商平台运用”阶段,按照中央“发展农村电商”政策目标,地方政府的政策工具着眼于推动本地农产品电商发展,可归纳为“全新布局”政策组合;“电商扶贫产业发展”阶段,按照中央“电商扶贫”政策目标,地方政府的政策工具着眼于以电商推动扶贫产业发展,以产业发展带动精准扶贫,可归纳为“产业培育”政策组合;“电商新业态发展”阶段,按照中央“数字乡村建设”政策目标,地方政府的政策工具着眼于打造农村电商生态系统,推动农村数字化新业态发展,可归纳为“创新引领”政策组合。在阶段性政策组合推动下,地方政府、数字平台、物流企业、电信企业、金融机构、农业企业以及农村群体共同参与,形成创新型的乡村数字经济生态系统,生态系统中异质参与者、网络、制度和技术之间的特定组合推动了乡村数字经济创新发展,这是政策组合的“联合效应”。

二是政策组合间的互补机制和协同机制。中央制定的“发展农产品电子商务”“电商扶贫”“数字乡村建设”等宏观层面政策,有助于建立起引导乡村数字经济发展的制度环境。地方政府的“全新布局”“产业培育”“创新引领”等政策组合,能够运用针对性的干预措施促进乡村数字经济发展。中央政策与地方政府的政策组合相结合,一方面会产生互补性,塑造乡村数字经济的发展环境;另一方面形成互补机制,共同应对乡村数字经济发展的方向性失灵、市场失灵和基础设施失灵。本文案例中,当中央政策从“发展农产品电子商务”向“电商扶贫”变化时,地方政府以新增“电商扶贫培训”“电商产业发展”等政策工具来响应宏观政策战略;当中央政策从“电商扶贫”向“数字乡村建设”转变时,地方政府以新增“直播培训”“数字文旅”等政策工具来响应宏观政策战略。中央与地方政府的互补性政策组合,既提供可操作性目标和发展方向,又能适应乡村数字经济发展过程中环境的各类动态变化,持续推动乡村数字经济发展。

(三)乡村数字经济发展的动态治理

中国情境下的乡村数字经济发展探索出了独特的治理模式,即中央政府试探性治理与地方政府利益相关者治理相结合,地方政府作为治理主体推动的阶段性动态治理最大限度地发挥了政策组合对乡村数字经济发展的干预效果。中央政府试探性治理目标作为地方政府治理的方向和指导,保证乡村数字经济发展的方向性。“发展农产品电子商务”“电商扶贫”“数字乡村建设”既是中央政府探索有效应对社会挑战解决方案的结果,也是中央政府指导乡村数字经济发展的阶段性目标和地方政府执行的依据。

本文案例中,电商工作小组作为制度性的沟通主体,通过监测、评估和协调优化动态调整政策组合,使其发挥积极的干预作用。案例中,地方政府响应中央“发展农产品电子商务”的政策,通过“电商效果评估—政策工具调整—农产品交易电商化”的治理过程,提升农村群体电商参与技能;响应中央“电商扶贫”政策,运用“产业培育”政策组合,通过“电商参与度评估—政策工具调整—电商资源配置市场化”的治理过程,提高农村群体参与电商产业的机会;响应中央“数字乡村建设”政策,通过“电商产业发展评估—政策工具调整—电商产业生态化”的治理过程,促进农村群体共享电商发展红利。

在政府没有作为利益代言人的治理模式下,小农户会受到农业电子商务平台的控制,并最终因为无法与企业电子零售商竞争而被排斥,因此,地方政府作为治理主体的模式才能保障农村群体的参与和共享。创新发现过程演化的重要机制是动态适应性治理,但源自发达国家的创新系统方法并不能为旨在克服社会排斥的中国乡村数字化转型创新政策提供指导,社会包容性只能从“包容性创新系统”的特定配置中产生;正是因为地方政府作为治理主体,才使得乡村数字经济创新生态系统成为“包容性创新系统”,从而在推进乡村数字经济创新发展的同时减少社会排斥,实现乡村可持续的数字化转型。


六、结论与展望

(一)研究结论

第一,乡村数字经济发展的主要模式是技术与制度迭代协同演化的创新生态系统,因此,中国情境下的乡村数字经济包容性发展,是与政策组合推动创新系统发展—政策组合评估—政策工具调整—创新系统持续演化的过程,这是与发达国家创新发现过程阶段性模式相似,但内容中国化的过程。

第二,“电子商务进农村综合示范”为代表的乡村数字化政策实施过程可被视为中国情境下的创新发现过程。其中,中央数字化政策战略与政策工具组合相匹配,为乡村数字经济创新系统提供技术驱动、市场培育、环境优化等支持,形成乡村数字经济包容性发展的政策组合推动力量;地方政府在中央政策引领下,着眼于本区域现状,以政策引导、定向推进、创新发展的策略推动区域数字经济创新发展,保障农村群体参与和共享。

第三,在“中央制定—地方政府执行”的乡村数字化政策体系之下,地方政府根据中央政策目标,运用政策工具组合以特定方式部署资源,将中央政策计划转化为地方政策行动,由此形成的“联合效应”以及协同和互补机制,共同驱动县域电商生态系统发展。

第四,地方政府“电商效果评估—政策工具调整—农产品交易电商化”“电商参与度评估—政策工具调整—电商资源配置市场化”“产业发展评估—政策工具调整—电商产业生态化”的动态适应性治理过程,在促进创新发展的同时,也保障了包容性,即动态适应性治理对于乡村数字化转型过程中的农村低收入群体的包容性有着重要的保障作用。

(二)理论贡献

本文通过对广东省英德市政府如何利用政策组合推动农村电商发展的过程进行理论化,并详细介绍英德市政府如何适应数字技术升级,对农村电商利益相关者的动态治理,进而促进包容性发展的过程。本文希望为政府运用政策工具实现乡村数字经济包容性发展的解决方案做出理论贡献。本文研究结果对以数字技术应对社会挑战,实现乡村可持续转型过程中的创新发现过程理论、包容性发展、利益相关者治理理论,以及乡村数字经济发展理论等相关领域作出了贡献。

第一,中国情景的创新发现过程是地方政府在中央政策试探性治理目标指引下,运用利益相关者治理手段,阶段性地调整政策工具,形成不同阶段的适应性政策组合,在推动乡村数字经济创新发展的同时,又保障了发展的包容性,这是对中国情境下乡村可持续转型的创新发现过程的理论化。

第二,本文将包容性概念置于动态数字鸿沟情境下展开分析,将乡村数字经济包容性发展区分为参与和共享两个方面。借助文献中“低包容”概念,指出政府主导型数字化创新着眼于所有农村群体,乡村数字经济包容性发展需要弥合应用类数字鸿沟及动态数字鸿沟,这区别于现有大多数文献中包容性概念的静态性和模糊性。

第三,地方政府作为治理主体,阶段性地评估政策效果,并按照农村群体参与和共享的目标调整政策工具,为连通性低和被数字排斥的农村群体提供定制的数字化政策,这种区别于发达国家管理合作中的集体行动问题的治理实践,丰富了利益相关者治理理论。

(三)政策启示

本文对我国乡村数字经济包容性发展具有深刻启示意义。第一,本文提出了基于我国农村电商发展实践的政策组合分类,以及每一阶段利益相关者治理的策略,可帮助其他县域基于本地特色,推进乡村数字经济发展。第二,本文强调地方政府根据中央政策目标创新性运用政策工具的能动性,创新性地利用数字技术干预政策,更好地帮助实现乡村数字经济包容性参与。第三,本文提出一种以政府政策组合及其治理推动乡村数字经济包容性发展路径,在地方政府创新政策组合引导下,农村群体通过模仿、学习、交流和共享等方式,不断实现自我能力提升,以解决由于主体内生能力不足而产生的农村数字化可持续问题,更有助于缩小“数字鸿沟”,放大数字红利。

(四)研究局限及未来研究方向

本文通过单案例研究,聚焦于政策组合及其治理推动乡村数字经济包容性发展的过程。首先,本文选取农村电商开展研究,但智慧农业、农村科技创新、乡村新业态和农村数字普惠金融等其他乡村数字经济形态可能存在差异化的发展机制,也可能存在不一样的数字技术可供性和互联网应用能力实现障碍,面临政策组合运用差别化的挑战;在参与者动态治理方面,地方环境也可能存在差异,这是未来值得进一步探讨的方向。其次,本研究只选取了一个县域作为典型案例,难以体现乡村数字经济发展的多样性,但所提出的政策组合及其治理路径可拓展到更广大的农村,尤其是贫困地区,以进一步丰富乡村数字经济包容性发展的实现途径。最后,本文采用的是启发性单案例研究方法,后续可进行更多的研究(如多案例对比研究以及定量研究)验证本文的研究结论,以打开政策推动的乡村数字经济包容性发展“暗箱。